
2019年的春天,国内物流在跌宕中迎来下半场。
菜鸟仍在资本市场扩大其物流生态……
毫无疑问,前期跑规模留下的后遗症正频繁扯动企业们前行的神经,盈利成为自营模式不可言说的痛,而拼多多和菜鸟的平台模式能成最后赢家?也不尽然,线上红利不再,线下收割难,当群雄逐鹿跑马圈地过去之后,巨头零售的风口向快递企业进阶。而市场留给企业的试错空间更逼仄,稍有不慎就轰然倒下或将不再局限于小企业。
▌电商物流综合运营力难度加大
先来看看数据,从中国物流与采购联合会与京东集团联合调查发布的国内电商物流运营指数变化情况,可得出以下几个结论:
① 运营指数波动虽明显,但近一年来电商物流运营指数始终在200上下浮动。
② 波动以半年为一个周期,以电商大促活动的11月和6月为波峰,春节为波谷循环滚动。
③ 从近4年电商物流运营指数总的走势来看,国内电商物流运营情况逐渐向好。但从2017年12月开始,国内电商物流运营指数增速明显放缓,且周期性波动更加剧烈。
(数据来源:中国物流与采购联合会发布的电商物流运行指数)
④ 数据显示,年初以来从业人员指数连续3个月在100点左右低位运行,从业人员规模持续回落,物流时效指数保持周期的快速增长,总业务量对运营指数影响较大,也侧面说明国内电商物流总业务量仍在上涨,但涨幅放缓。
▌自营物流成本掣肘,但或许依然是大势所趋
人员规模回落的同时,企业反映成本较高和用工紧张状况还在延续。这种状况在自建物流的电商企业中尤为突出。4月中,京东集团创始人刘强东在致配送员的一封信中曾提到,京东物流2018年全年亏损超过23个亿,这已经是其第十二个年头亏损了。
而苏宁物流在配合集团智慧零售战略的布局中,仍在加大支出。据苏宁易购2019年第一季度财报显示,其扣非之后的净利润为负9.9亿元。据报告,负利的原因是苏宁易购的线下布局还属于阶段性亏损,同时,公司为支持苏宁小店业务的发展,储备了较多人员且配套加快前置仓的建设,阶段性带来人员费用、仓储费用增加较快。
不止人力,运营成本高企正在全行业蔓延,不分规模,不限赛道。如快递行业的大佬顺丰,其2018年营业成本为746.42亿元,较上年同比增长高达31.17%。人口红利的消失,包装箱等材料整体上涨15%-25%,仓储空间费用上涨,新业务投入加大,以货运燃油为例,2019年初,国内汽油、柴油价格每吨均上调了105元。
自营物流未来是否是大势所趋暂且不论,但显然电商企业们即使亏损却仍在坚持加大投入。因其好处明显,其一,保证服务品质的同时不受第三方物流掣肘,其二,自建物流与企业自身货源平衡后是可以盈利的,其三,社会化后可吃掉更多物流细分市场,其四,资本押注可能性高。
当然,目前国内大多数自建物流的电商企业处在第二和第三阶段,核心还是无法平衡的边际收益与边际成本,就拿占比最高的人力来说,当每增加一个快递小哥企业边际支出大于收益的时候,企业亏损会持续拉大,人机协同是一个解决办法,但目前两者配比率也仍需实践验证。
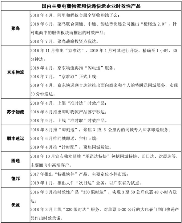
▌时效性产品成为企业竞争最有力触角
当成本与自主服务两相矛盾的时候,企业们还是偏向了自主权。拿菜鸟来说,其虽对外多次表示绝不自己做物流,但随着近日“丹鸟”品牌推出,显然,为了搭建更完善的物流骨干网,菜鸟已经在自建物流品牌的边缘试探。
据悉,丹鸟是由菜鸟联合多家落地配公司共同推出的全新服务品牌,专注于提供优质的区域性、本地化配送服务,其主要聚焦在时效产品上,一共三大类:当日达、次日达和隔日达。
时效性产品的风靡在国内已是大势,最早从美团外卖、饿了么开始,到点我达、闪送等专业的即时物流平台,再到2018年4月阿里巴巴和蚂蚁金服以95亿美元全资拿下饿了么以后,包括京东物流、苏宁物流,顺丰、圆通等各快递平台都纷纷加码即时物流产品。如今年4月宣布全面升级个人寄件服务的品骏快递,其新模式的重点就是要在城市实现同城当日达和快递员一小时上门服务。
(掌链据公开资料整理)
而除了以上以时效性明确定位推出的产品外,电商物流以及快递企业普遍在以当日达、小时达、分钟达为目标的路上,不断招兵买马,力求最快下沉到用户。这其中阿里巴巴将下沉价值最高、时效性最强的末端掌握到了自己手中,包括其自投资的菜鸟驿站、盒马鲜生等前置仓、饿了么蜂鸟,还有战略投资的社会化运力平台点我达,俨然已围成一个生态末端网络。甚至其上月花46.6亿元重金投资的申通快递,两者合作的重点就是物流科技、快递末端、新零售物流等领域。
古书有载,“丹鸟”实为凤鸟别称,寓意祥瑞,大红大开。但定位高端,主旨“为商家服务的综合物流服务解决方案提供商”的丹鸟,虽在时效承诺和品质上与“四通一达”有区分,但后期或许会与京东物流、顺丰等主打品质服务的自营品牌直面竞争。
▌生活物流的边界正逐渐模糊
竞争还来自于美团外卖等这些培养出即时物流习惯的生活服务平台。虽然短链、即时性需求推动新零售,新零售催生新物流,背后的移动支付、大数据等技术条件的成熟,资本市场的搅动也至关重要。
据国家邮政局统计显示,即时配送已成为2018年上半年快递物流领域投融资第一大方向,即时配送的同城速递领域在未来几年仍将保持30%的增速,预计到2020年市场规模将超2000亿元。
(2015年起即时物流行业年增长率皆超过50%。数据来源:艾媒咨询)
包括已经上市的美团点评,进入阿里系的饿了么,还有中途折戟的滴滴外卖,以及如今竞争激烈的闪送、点我达、UU跑腿等一梯队即时物流平台,排除盈利的问题,规模投入依然是其现阶段的重点,资本依然决定其生死。
所以,在新零售拉动下,各生活物流平台将配送外延从送餐延伸全场景的配送,力求更多盈利可能。例如,就在5月6日,美团在北京正式推出新品牌“美团配送”,宣布开放配送平台,并表示要“针对不同行业需求,设计不同的履约产品,完善配送基础设施,进一步建设柔性的配送网络”,而去年7月,美团还携手海澜之家开始送衣服。
此外,美团还在近期推出了聚焦1.5公里社区的“美团买菜”,包括今年4月其连续闭店的两家小象生鲜,其实都是前置仓+末端模式。
另一边,饿了么也不甘示弱,4月初联手同样是前置仓模式的叮咚买菜。而早在2018年其全面融入阿里生态的过程中,饿了么也将配送衣食住行所有生活之需逐渐落地。
仔细看,这与电商物流,甚至是快递企业的业务边界正逐渐模糊。我们说新零售的核心是在数字化的基础上重构人、货、场,如拼多多的的反向定制供应链c2m就是一个典型,其直接将消费需求批量对接工厂,如将缩短的供应链再结合前置仓,就改变了原本电商物流中心仓库全城发货的模式,能实现极速配送。所以从去年12月开始,美团外卖和饿了么都纷纷重启了自己的食材供应链平台。
当然原来的自营电商物流平台从全国发货,再在全国划分区域,建立多处大仓,也在结合前置仓提高配送速度。如苏宁物流,其近年以苏宁小店等上万家的苏宁智慧体验店为依托,扎根社区,不断缩短配送距离。而2019年,苏宁小店要建成1100个前置仓。
显然,从实物电商延伸到本地服务电商已经是顺理成章,而作为新一代零售基础设施的即时配送的比重会越来越大。
▌数字化、国家化的供应链大脑正“吸收养分”
① 企业国际供应链的进阶:从东南亚到全球,从线上到线下。触角越来越深,“大脑”也更智能,数字化、国际化的的供应链是电商物流企业们往上进击的另一个重点。而随着“一带一路”政策利好,中国电商国际化欲望不止于商品跨境,还要业务出海。
这其中,并购和东南亚物流网是国内物流大佬们出海的两大关键词。
通过收购花金钱买时间,是企业‘走出去’的一条捷径。据公开资料,通过资本联姻,包括菜鸟、京东物流、顺丰、中通等头部企业在全球跑马圈地的脚步越来越快,这其中有从2010年起就开始在全球勾勒国际版图的阿里,起步虽慢但势头很猛的京东,不断并购力求快速转换全球供应链服务商角色的顺丰等。
(电商物流代表企业及顺丰海外布局情况:资料来源于财报和官网)
不过,值得一提的是,与阿里和顺丰等资本色彩浓厚的出海模式不同,京东物流的海外模式依然是自己撸起袖子干,主要是复制中国市场模式,迁移供应链、物流等基础设施能力,来扩大海外市场份额,而相比国内自营重模式,顺丰出战东南亚等目前以资产轻量化为主。
与国内市场有较大相似性的南亚及东南亚受到格外青睐,阿里的资本布局以蚂蚁金服、菜鸟等为主体,在东南亚市场已经占据电商、物流、支付三大市场头部企业。而当电商的增长遭遇瓶颈时,国内玩家纷纷布局线下零售,东南亚市场似乎也将经历该过程。
如2018年8月,京东X无人超市在雅加达正式投入运营,这也是京东X无人超市海外落地的首个门店。今年2月,阿里巴巴投资的东南亚电商平台 Lazada公布了加速成长计划,将率先扩大其在东南亚的超市业务,而就在1月初原淘宝全球购总监周南上任了Lazada马来西亚站新CEO。
不过,物流企业在欧洲市场的脚步也在加快。如去年6月拿到谷歌5.5亿美元投资的京东集团,或许也是想借这块跳板,杀入欧洲市场。
② 数字化供应链之战已经打响。开年以来,除了京东物流不断加码新产品获取更多盈利点之外,京东还有一个热词——数字化供应链。据笔者查询了解,京东正在工业品领域大推横向数字化供应链模式,并在3月底尝试与“灯塔工厂”海尔合作,共推工业品采购的数字化升级。
与其它行业相比,国内工业制造领域的数字化一直相对缓慢,因着一家大型企业的供应链管理动辄牵涉数10万级SKU,需要对接的供应商多达几千家,企业供应链管理“负担过重”,而将智能技术、大数据处理融合其中,能优化甚至重造供应链流程,实现企业供应链管理效能的成本。
这也是产业互联网升级的一个缩影,过去消费互联关注如何更好满足消费需求,帮他们更好地连接、供给,而产业互联网则更多关注供给背后的优化空间,即如何让技术进一步渗透到更长的端到端优化,只有端到端的优化打通,整个产业效率才会进一步提升,从赋能供应链管理去更好的服务消费需求。
而对于要“用数据理解供应链”的阿里来说,今年1月其发布的阿里巴巴商业操作系统,其目的之一就是要帮助全球零售业实现物流与供应链的在线化和全面数字化。3月底,菜鸟、阿里云、易流等多家企业还联合成立了数字化供应链生态联盟,跨智慧物流、智能制造、技术服务等多个领域。
此外,阿里还通过投资汇通达、与申通快递签订数字化升级供应链服务协议等,来打造更灵动、更智能化的供应链网络。而苏宁易购也表示,今年初收购万达百货的重点就是"供应链"改造——即利用大数据、人工智能等技术手段,通过整体数字化改造,依托苏宁"智慧供应链"赋能传统百货行业。
风潮所向,未来已到。显然,未来的供应链是数字化的、国际化的,而企业的竞争则在推动供应链转型的速度上。




